製作編をまとめました。
RX-Saturn製作編
動検編をまとめ完了。
RX-Saturn動検編
基板間を接続するコネワイヤー結線。
コネワイヤー結線図
改修・変更内容のみをまとめました。
RX-Saturn改修変更編
これで最後まで終了し、調整も完了、明日から実機動作させて使用してみる。
次は、調整編/実測データー/操作マニアル編を作成していく。
調整・確認編をまとめました。
RX-Saturn調整確認編
操作マニアル編をまとめました。
RX-Saturn操作マニアル編
受信音を録音してみました。各局さんの肉声を録音したのでは大きな批判がきますので、ミュージックの録音を各モードでAF-AMPの入力へいくL-CH/R-CH信号を録音してみました。 いずれもANT端子信号レベル=約S9+20dBで、AGC-VR=若干下げている。
【1】音楽ソース=アダモの”雪が降る”
① 送信モード=ISB、帯域=3.5KHz 受信機モード=ISB、LPF=3.6KHz
ISB受信録音=1分間
② 送信モード=LSB、帯域=3.5KHz 受信機モード=LSB、LPF=3.6KHz
LSB受信録音=1分間
③ 送信モード=LSB、帯域=4.0KHz
受信機モード=LSB、LPF=約10秒間隔で4.3KHz→3.6KHz→3.0KHz→2.4KHz→3.0KHz→3.6KHz→4.3KHz
と順次切り替えていった。
LSB帯域テスト録音
【2】音楽ソース=田端義夫”二見情話”
① 送信モード=ISB、帯域=3.5KHz 受信機モード=ISB、LPF=3.6KHz ISB受信録音=1分間
② 送信モード=LSB、帯域=3.5KHz 受信機モード=LSB、LPF=3.6KHz LSB受信録音=1分間
③ 送信モード=LSB、帯域=4.0KHz
受信機モード=LSB、LPF=約10秒間隔で4.3KHz→3.6KHz→3.0KHz→2.4KHz→3.0KHz→3.6KHz→4.3KHz
と順次切り替えていった。 LSB帯域テスト録音
LSB=モノラル音、ISB=ステレオ音となります。帯域テストの音は判別つきましたか? 判らない人は耳がダメ。
Sメーターのシールをプリントアウトしてメーターに貼り付けてみた、もう少しフォントサイズが大きく見えるデザインに出来ないかデザイナーに依頼してみたが、どうなるか?です。 バラック状態の受信機で毎日運用しております。
AF-AGCのC62/C65は、それぞれ1uFを裏付け追加又は2.2uFに変更。
今までの定数を含め、回路図を修正しました。 回路図0501
久しぶりに記載しますが、私の製作したRX-Saturnが壊れました。確認のためにコネワイヤーを外し別の場所で結合し電源を入れたが音が出ず、調べていくと検波回路までは正常なRFが入り、I/Qキャリアも正常に供給されているが、検波出力に何も出てこない。その内、AFの最終段(AF-AMPへ供給されるところ)のU19(オペアンプ)がチンチンになっておりました。そこで電源をOFFし調べたところ、電源からMAINへ供給されるコネクタはCNP8(5P)へ接続すべきところ、CNP4(5P)へ接続しており、こりゃ大変なことになってしまった。

同じ5Pコネクタが近くにあるため、絶対に間違えないこと。U2/U3を交換し検波出力までは出ました。その後のチェックは未。U2/U3は壊れます、これを交換すると改修部分だから大変なのだ、製作される方は十分気を付けて。その他の電源供給コネクタは間違えることはありませんから、ここだけです。
結局、U2/U3の破壊と、U23/U27(NJU7043D)とU19の計5個破壊しておりました。その他、問題なく復旧しました。2台目を作った時にレベル配分を変更しようと思ったのですが、別の原因でした。現状のままで問題なし。
貴重なICを又壊してしまった。2018です TP2の直ぐ横にGNDピンがあります。これは装着しない方がよいです、この近辺にGNDが欲しいですが、LPFユニットの出力端子配列にGNDがありますから、ここへGNDピンを立てておくこと。TP2横のGNDピンは、オシロのワニぐちクリップを摘まんだ時に、2018の⑩に当たり易く、これは-15Vラインです。タッチして火花が出て2018破壊、但し、1個だけの破壊ですみました。

① ヘッドホンアンプの利得が大きすぎる(下げる変更する)
R28/R29=822→392
② AF-AGCの時定数
C62とC65の値を、当初、1uFを2.2uFに変更情報があったと思いますが、私はこの値が好みですが
各局さんは推測するに、1uFのままが望ましいのかな。
③ 逆サイド調整・確認
RX-Sturn調整確認編を更新しました。逆サイド調整の補正と確認方法。 動画をアップしました。
スキャン中逆サイドAGCはフルゲインとなるため、スピーカーからの音は聞こえますが、100HZ~3KHzにて
Sメーターの変動がなければOK。操作法は調整・確認編に掲載。
逆サイド自動スキャン動画

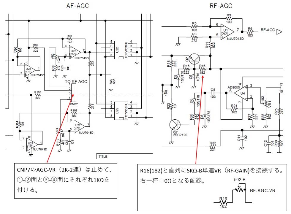
【RF-GAIN-VRの変更】
現状は、2連VRでAF-AGCのゲイン調整を行っているが、ゲイン調整はリニアに行えてはいるが、実際、操作してみると違和感がある。そこでRF/AF同時には行えないので、AF-AGCの制御は止めて、RF-AGCのみのゲイン制御で行ってみた。あまり変更することなく、又再調整も必要としない方法。しかし、RX-Uranusのような感覚とはならない、可変時に時定数を有しているため若干やり難いが、現状より良好と判断した。この部分だけを再設計なんてのは面倒だし、オマケ機能と思えば良い。ただ、現状のままでもゲイン制御はされているから比較して好みを選択すればよい。

2019/6/7にケースが入荷した。早速、パネルから組み上げはじめた。


2019/5/7 背面パネルに必要な穴を加工し、バックパネルユニットを完成させた。
次の組み立てをやろうとしたが、ケースの組み立てが判らず(何度も組み立てているのに覚えていない) ジックリ考えよう。

2019/6/11
本日で組み立て完成、動作状態も全く問題なし。



バラックでは正確な感度測定が出来なかったが、箱入り完成したので測定してみた。バッチリト安定に測定出来た。チョット感度が良すぎたかも、感度測定は、音声出力にてS/N=30dBとなるポイントのANT端子入力レベルで規定します。S/N=30dB時=実用感度、S/N=10dB=最大感度と規定します。RX-Saturnの結果は
実用感度 最大感度
3.550MHz -124dBm -138dBm
7.135MHz -121dBm -136dBm
14.135MHz -121dBm -136dBm
ちなみに、新日本無線のJRD-535受信機の実用感度=-117dBm(1.6M~30MHz)
RX-Uranusでは
実用感度 最大感度
3.550MHz -112dBm -126dBm
7.135MHz -109dBm -127dBm
14.135MHz -106dBm -126dBm
RX-Saturnの実用感度

最大感度

BPFの挿入損失がそのまま感度差に出ている、私の場合、3.5M=-1.4dB、7M/14M=-4.4dB
これが最後の変更点
アンテナからのパルス性ノイズでAGCがエキサイトされ、抑圧を受けてしまう。対策として下記変更。

定数変更に修正。R23=683でOK,R91とR113=102とする。
アタック歪との関係で、色々と実機テストをしてみたがこれをもって最終とする。