| マキシムのMAX294を2段カスケードに使用して作成しております本ICは100倍のクロック周波数、つまりカットオフ=3.0KHzに設定したい場合はクロックは100倍の300KHzで駆動すれば良いクロック周波数を可変し自由にカットオフ周波数が設定出来る。MAX294は±5V駆動出来ますが、他の7000シリーズICでは5V単電源駆動となり、D−レンジ/SNを考慮すると遠慮した方がよいのでは?自作機では2段カスケードではなく1段構成で使用しています。問題となるのは、クロック生成法です。基準クロックから分周して分周比を可変する方法と、PLLを構成し分解能=10KHzとしてカットオフ周波数=100Hzステップで可変する方法があるが各製作機器は前者の手法で行っております。又後者の手法も単品作成しましたので紹介しておきます。 |
回路図ファイル |
 |
| Fc=3.0KHzの実測特性 |
 |
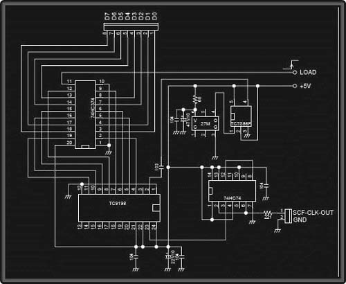
原発クロック分周からの作成
送信機/受信機共にシステム原発クロックは27MHzで構成しており、これを元に分周比を可変してクロックを生成する。この方式は分周比が割り切れない場合が発生する、例えばカットオフ=3.0KHzの場合はクロック=300KHzが必要、27MHz/90=300KHzこの場合はピッタリです、カットオフ=3.1KHzの場合はクロック=310KHzが必要、27MHz/87=310.34KHzとなり、実カットオフ=3.1034KHzとなる。カッオフ周波数は100Hz分解能で最小公倍数をとり何ら問題無い。CPU制御ではD0〜D7に分周データーをセットしLOADで取り込む、CPUではなく、SW設定でも可能です。 |
回路図ファイル |
 |
PLLによる作成
この方式の利点は、2桁のデシマルSWを使用することにより、簡単に設定が出来、表示も確認出来る、又クロック周波数もピッタリと生成出来る。カットオフ周波数=100Hz分解能で設定したい場合は100HzX100倍=10KHzの基準クロックがPLL回路に必要となる。各機器の自作機器は、原発振クロック(27MHz)はGPSから作成した外部基準クロック10KHzからロックさせているため、この10KHz基準クロックをそのまま使用するか、システム原発(27MHz)から1/2700分周して10KHzを取り出して使用するか、いずれにしても必要とするPLLのステップ分解能により異なります。CPU制御ではA0〜D0(分周比一の桁)、とA1〜D1(分周比十の桁)を設定すればよい、デシマルSWでは0〜9のデシマルSWを一の桁と十の桁の2ケ所に使用する、SWの表示がカットオフ周波数となる、例えばカットオフ周波数=3.0KHzの場合は、十の桁SW=3、一の桁SW=0となる。カットオフ=3.0KHzでは必要クロック=300KHz、設定分周比=300KHz/10KHz=30となる3.1KHzの場合は310KHz、設定分周比=310KHz/10KHz=31となる。 |
回路図ファイル |
 |
| PLL方式のSCF制御基板 |
 |