| オールパスフィルタータイプのPSN送受信機では、必要とする帯域幅のI/Q信号(90度の位相関係を満足するもの)が必要となります、本フィルターは必要帯域内を何分割かで90度シフトする素子を組み合わせ、全体で90度位相が保持出来るようにする、分割数を多くすると90度保持間隔が狭くなり全体での90度位相誤差が圧縮される、つまり、間隔が広いとポール素子とポール素子間は90度から離れていく期間が長くなり90度誤差が大きくなります、逆に狭くすると90度誤差は小さく、逆サイド抑圧の特性は良くなります。何段構成で設計するかは、色んな文献もありJA3GSEさんが’Hamstoolソフト’を公開されておられますから、これ等を利用して自分の必要とするものが設計出来ます。 又、インターネット上にも便利なツールがあり、”GJ3RAX”さんのサイトに”J-Tek AllPass Filter Designer”ツールがあり、下記URLで下の方に”Apf.exe”がアップされており、これをダウンロードし実行すると種々のAFPSNが設計出来ます。 https://www.gj3rax.com/apf.htm ![]() 必要とする帯域のF1〜F2を入力し、必要段数を選択し、”Design”をクリックすると、C・Rの答えが出ます。 オールパスフィルターを使ったPSN機を作りはじめて10年以上は経ちますが、今まで色々やった結果、PSN送受信機に使用するオールパスフィルターとしては何種類もありません。アナログの世界では60〜70dBが限界の世界で、仮に理論的に80〜90dBの設計をしたとしても1ポイント(瞬時的)は達成出来たとしても、環境要因で即座に外れます、安定的なポイントは60dBあたりに定着します。多くの段数を作りましたとか、90dB設計したとか耳にしますが、よく考えればSSB電波は3KHz帯域ですから、PSNの場合オーディオロパスフィルターで高域を制限しますが、仮に次数の少ないフィルターを使用したとしても、Fc=3.5KHzにすると4KHz成分は電波伝搬では殆ど再生されません、特に高域であるほどエネルギーも小さいです、勿論、Fcはもっと低くして3KHz以上は出ないように管理が必要です。更にこれの逆サイド成分ですからオールパスフィルターとして、どこまでの高域を位相キープさせる必要があるかを考慮すると4KHz以上は全く不要です。(オーバースペック)では、低い方はとなると、自分の発生第1ホルマントの1/2が目安となるでしょう、私の場合90Hz/2=45Hz、これ以下は不要と考えて良いです。必要以上に段数を設けることは、いたずらに変動要因を増やすだけで、’百害あって1里なし’です。となると、私の今までの経験の中では、アマチュア無線機で使用するAFPSNは、6段が一番理想的だと考えますが。 本項ではSSB変調器を作成する時に、シェープファクターの優れたフィルターではなくても、セラミック等(イモフィルター)でも、十分低域伝送が出来るPSNと組み合わせて、低域の逆サイドのみPSN処理し、中高域の逆サイドはフィルターで処理をさせる、ハイブリッド型SSB生成器に使用するための幾つかのオールパスフィルターを設計したので紹介しておきます。これだけあれば、殆どのフィルターとマッチさせることは出来ると思います。 |
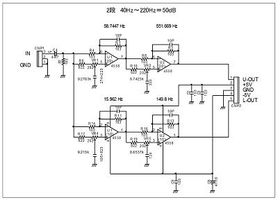
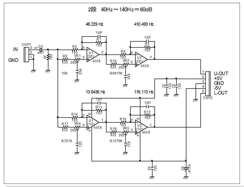
| 2段 AFPSN |
2段 50dB 回路図ファイル![]() |
50dB 特性ファイル![]() |
2段 60dB 回路図ファイル![]() |
60dB 特性ファイル![]() |
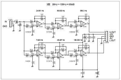
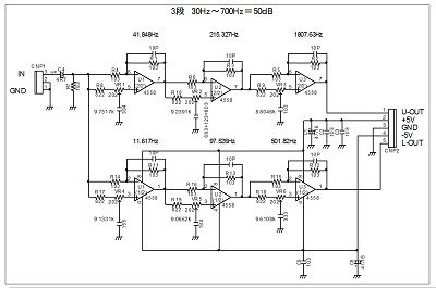
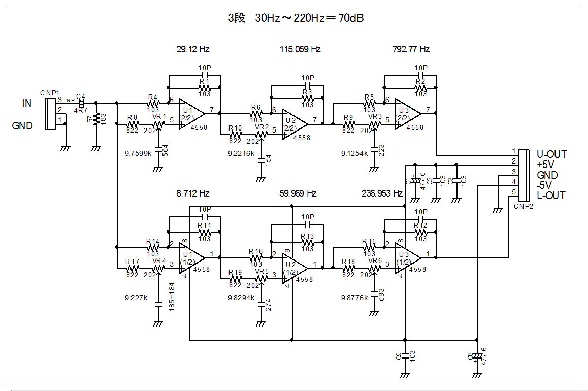
| 3段 AFPSN |
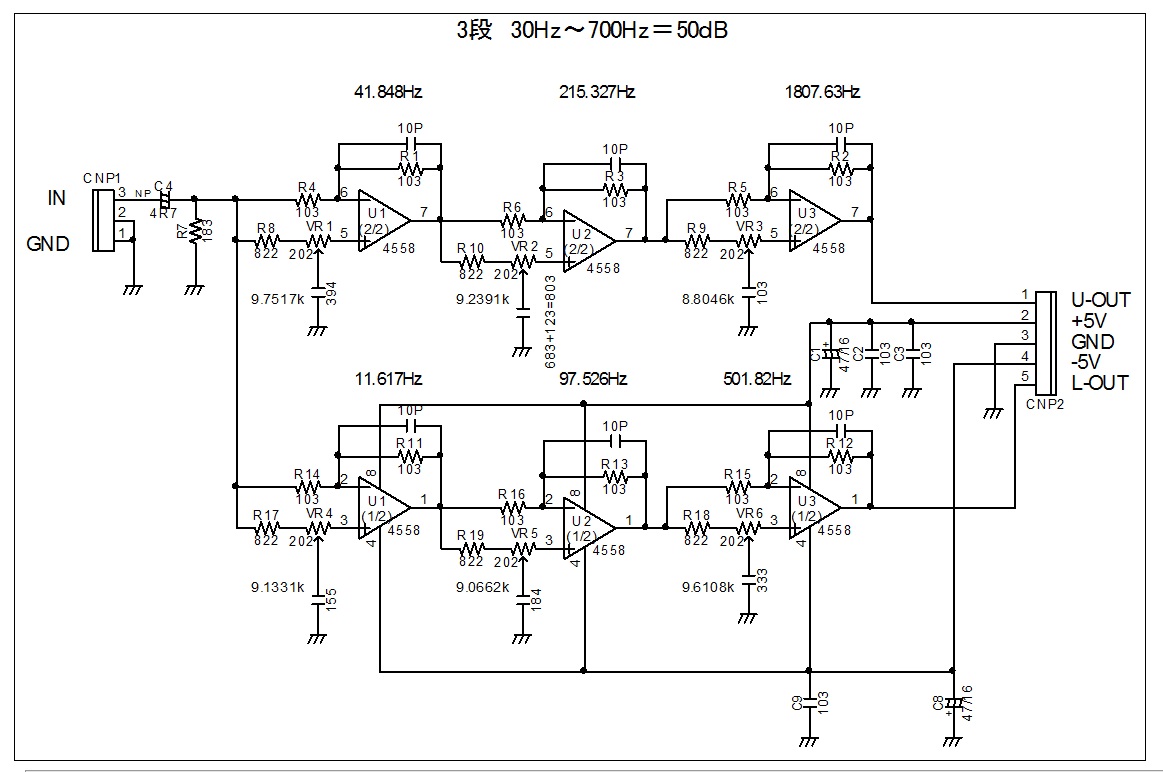
3段 50dB 回路図ファイル![]() |
50dB 特性ファイル![]() |
3段 60dB 回路図ファイル![]() |
60dB 特性ファイル![]() |
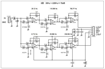
3段 70dB 回路図ファイル![]() |
70dB 特性ファイル![]() |
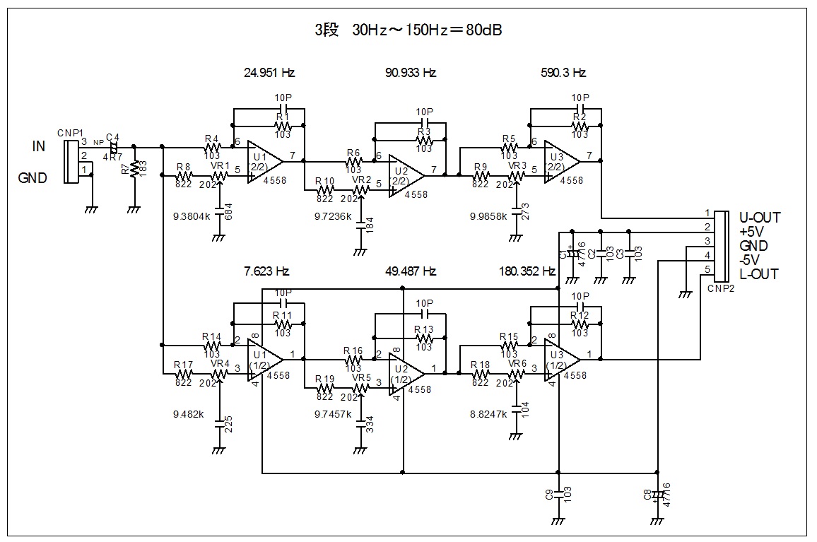
3段 80dB 回路図ファイル![]() |
80dB 特性ファイル![]() |
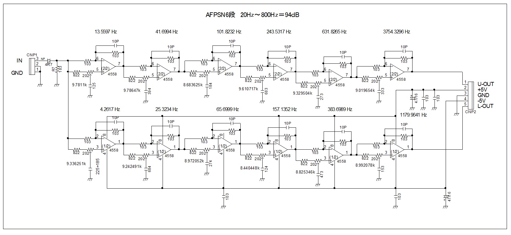
| 6段 AFPSN 究極の-94dB、これを使用すればイモフィルターにもマッチする |
6段 94dB 回路図ファイル![]() |
94dB 特性ファイル![]() |
| 最も一般的に使用される 6段PSN 20Hz〜4KHz(70dB) この6段PSNを例にしてU列とL列の振幅バランスについて、LTSpiceを使って考察してみる。 |
| 振幅補正回路 |
| I/Q信号の出力間で、帯域内振幅差が生じると逆サイド悪化の要因となる、この対策として各段のポールに振幅補正回路を入れる。ポール周波数が位相帯域外の段には振幅補正回路は入れない。(固定抵抗とする)調整法は位相計/振幅計の項目を参照して下さい。 | 90.1,89.9 |
